mode sombre

2025 · UX Research

UniLink

Chef de projet & Lead UX · Équipe de 4

UniLink

UX Research | Entretien utilisateur | Prototypage

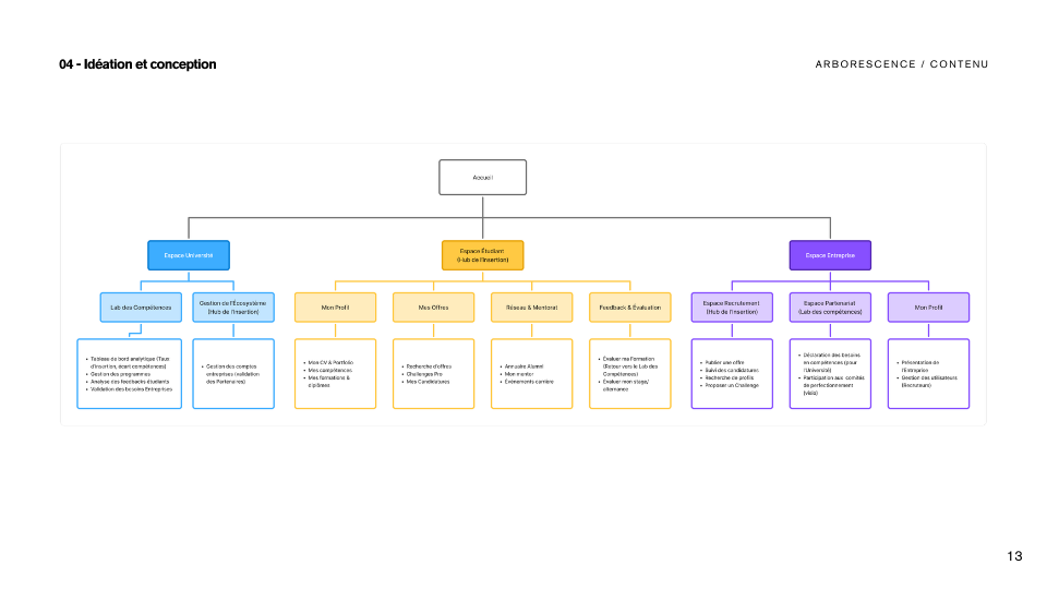
Ce projet de recherche UX, mené en M1 sur plusieurs semaines, avait pour ambition de repenser le lien entre formation académique et insertion professionnelle. J'en ai assuré la direction en tant que cheffe de projet et lead UX.

J'ai conduit l'animation des entretiens utilisateurs, la retranscription et l'analyse des verbatims. En parallèle, j'ai coordonné l'équipe : chaque membre s'est vu attribuer un rôle clair, et j'ai structuré la démarche de A à Z, de la veille analytique jusqu'au prototype final.

La démarche se repose sur une veille comprenant 3 universités franciliennes · questionnaire (20 répondants + 3 interviews). Ce projet m'a ainsi permis de mettre en pratique mes connaissance en UX.

Voir le prototype